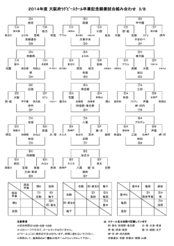
第8回 関西ミニ・ラグビージャンボリー交流大会 組合せ表

第8回 関西ミニ・ラグビージャンボリー交流大会 組合せ表
Aブロック
Fブロック
14:30 KO
第1コート
15:05KO
第3コート
11:00 KO
第1コート
大阪中央
12:10 KO
第1コート
伏見
岡山
11:00 KO
第3コート
みなと
富田林
12:10 KO
第3コート
京都西
13:20 KO
第1コート
兵庫県
周南
13:20 KO
第3コート
Bブロック
Gブロック
15:05 KO
第1コート
15:40 KO
第3コート
11:35 KO
第1コート
東大阪
12:45 KO
第1コート
アウル
倉敷
11:35 KO
第3コート
北神戸
八尾
12:45 KO
第3コート
御所
13:55 KO
第1コート
加古川
瀬田・大津
13:55KO
第3コート
Cブロック
Hブロック
14:30KO
第2コート
15:05 KO
第4コート
11:00 KO
第2コート
茨木
12:10 KO
第2コート
オール
広島
洛西
11:00 KO
第4コート
姫路
岬・
河内長野
12:10 KO
第4コート
前栽
13:20 KO
第2コート
岩出
尼崎
14:30 KO
第3コート
Dブロック
Iブロック
15:05 KO
第2コート
15:40 KO
第4コート
11:35 KO
第2コート
枚方
12:45 KO
第2コート
広島県選
抜
亀岡
11:35 KO
第4コート
西神戸
阿倍野
12:45 KO
第4コート
とりみ
13:55 KO
第2コート
さぬき
川西市
13:55 KO
第4コート
Eブロック
Jブロック
15:40:00 KO
第5コート
11:00 KO
第5コート
布施
12:45:00 KO
第5コート
山口・宇部
小野田
プログレ
11:35 KO
第5コート
明石
高槻
13:20 KO
第5コート
生駒
15:05 KO
第5コート
14:30 KO
第5コート
三田
第8回 関西ミニ・ラグビージャンボリー交流大会 組合せ表
Kブロック
Lブロック
12:10 KO
第5コート
大阪
13:55 KO
第5コート
徳島
15:40KO
第2コート
13:20 KO
第4コート
西宮
花園
14:30 KO
第4コート
松大
15:40 KO
第1コート
□1日目の成績により2日目の対戦相手を設定(順位グループとする)
□試合時間13分ハーフ ハーフタイム4分 試合間隔5分
高砂