別紙2 [PDFファイル/382KB]

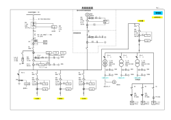
瑞梅寺ダム 管理用電気設備単線結線図(1)
3φ3W 6600V 60Hz
※ SOG
AC 105V電源
低圧配電盤 MCCB13より
?
(DGCL-RS1)
高圧受電盤
6kV CVT38sq(FEP80)
※
PAS
CHd
7.2kV 200A
3PDS
7.2kV 200A
(SV3-6BH)
フック棒操作
※※
VCT
※
PCS×3
※※
※
LA×3
(注) (2) ※印は、施工業者納入品とする。
8.4kV 2.5kA
VT.T
F(5A)×2
VS
(MT-41A)
(FCF2)
(BHN-V)
V
1PA
E1
(注) (1) ※※印は、電力会社納入品とする。
F(10A)×2
CLF
WH
7.2kV
素通し線
150/9kV
(SL-110A)
VT×2
5.5sq
(FCF2)
6600/110V
50VA
(PD-50HF)
5.5sq
LBS
2sq
7.2kV 200A
PF=G40A(T20A)×3
(SGT-50-KA)
E1(LA)
(L-6BHX)
5.5sq
5/20A
(SL-110A)
AS
CT.T
CT×2
A
20/5A
40VA
(CD-40K)
(MT-42A)
(BHN-A)
2sq
KIP38sq
R.S
KIP38sq
低圧配電盤
PCS
7.2kV 30A
PF=10A(QC-1)×3
PCS
7.2kV 30A
F=15A(FT)
PCS
7.2kV 30A
F=15A(FT)
(PC-6)×3
(HPC-30)×3
(HPC-30)×3
E1 Cu 6t×32
KIP14sq
C
3φ
6.6kV
IV5.5sq
(ミドリ)
IV5.5sq
(ミドリ)
T 3φ3W
75kVA
6600/210W
IV60sq
(ミドリ)
T 1φ3W
30kVA
6600/210W-105V
IV14sq
(ミドリ)
(ST-PW1)
(油入)
(SS-PW1)
(油入)
30kvar
(LV5C025HRN)
E2 Cu 6t×32
VS1
F×2
V1
(5A)
(FCF2)
E1
E2
接地端子盤
AS1
CT1×2
300/5A
15VA
(CW-15LM)
A1
(BHN-A)
MCCB
1
MCCB
2
5/200V
(SL-110A)
F×2
VS2
(5A)
(FCF2)
(BHN-V)
V2
300V
(SL-110A)
A2
5/200V
(SL-110A)
AS2
CT2×2
200/5A
15VA
(CW-15LM)
(BHN-A)
MCCB
3
MCCB
11
MCCB
12
MCCB
13
MCCB
14
MCCB
15
E1
S-100SB
100/100A
15
UNW
3P
F-50HB
50/15A
F-50HB
50/15A
S-225SB
14
WN
2P
3P
13
UN
予 備
盤内電源
HGR 制御電源
電灯2
CVT60sq
電灯1
予 備
動力2
動力1
12
UNW
225/200A
S-225SB
225/200A
11
UNW
S-100SB
100/100A
3
UNW
3P
3P
S-225SB
225/200A
2
UNW
WL1 22sq
CVT100sq
3P
S-225SB
225/200A
1
UNW
WL1 60sq
2P
WL1 22sq
3P
WL1 60sq
工 事 年 度
平成 年 第 号 工区
工 事 名
平成25年度 瑞梅寺ダム管理用制御処理設備等改良設計業務委託
路 線
名
河 川
線
筋
市
工 事 箇 所
糸島
L4
L3
L2
L1
P2
縮 尺
郡
地区
橋
大字
地内
町
瑞梅寺
村
瑞梅寺ダム
管理用電気設備単線結線図(1)
図 面 名
P1
E3
(BHN-V)
300V
(SL-110A)
図面番号
NON
15
MCCBはAL付とする。
事 務 所 名
福岡県福岡県土整備事務所 瑞梅寺ダム管理出張所
認
当 初
実
当 初
可
第 回変更
施
第 回変更
査 定
瑞梅寺ダム 管理用電気設備単線結線図(2)
屋外キュービクルより
G
屋外キュービクルより
E
1φ3W 210/105V 60Hz
3φ3W 210V 60Hz
予備発電機(既存)
CVT100sq
CVT60sq
自動切替盤
MCCB01
3P
400/400A
(S-400S)
55~65Hz
(AL-110NA)
Hz
VS
F×2
(5A)
(FCF2)
300V
(SL-110A)
A
5/400A
(SL-110A)
AS
CT×2
100/5A
15VA
(CW-15L)
MCCB02
3P
225/200A
(S-225SB)
V
(BHN-V)
WH
(BHN-A)
(M28H-V)
27X1
MCCB03
3P
225/200A
(S-225SB)
T
3φ3W210V/
1φ3W210-105V×2
30kVA
(HT-T30)
(MY4N)
27X2
(MY4N)
A側
B側
B側
A側
B側
MCDT
33-1
3P
200A
(22Y-3FD)
MCDT
33-2
3P
200A
(22Y-3FD)
E3
E3
A側
MCDT
33-3
3P
200A
(22Y-3FD)
CVCFより
動 力 盤
MCCB01
3P
225/200A
(S-225SB)
MCCB03
3P
225/150A
(S-225SB)
MCCB02
3P
225/150A
(S-225SB)
(BHN-V)
AS
CT×2
200/5A
15VA
(CW-15L)
MCCB1
ELCB4
ELCB3
ELCB2
100mA
0.1S
ELCB10
ELCB9
ELCB8
ELCB11
ELCB12
ELCB13
ELCB14
ELCB15
30mA
0.1S
30mA
0.1S
30mA
0.1S
30mA
0.1S
30mA
0.1S
100mA
0.1S
100mA
0.1S
30mA
0.1S
30mA
0.1S
100mA
0.1S
ELCB16
A
ELCB21
ELCB22
ELCB23
ELCB24
ELCB25
30mA
0.1S
30mA
0.1S
30mA
0.1S
30mA
0.1S
30mA
0.1S
52
-24
(H35)
52
-25
(H35)
ELCB27
ELCB28
30mA
0.1S
30mA
0.1S
52
-26
(H35)
52
-27
(H35)
100mA
0.1S
LA
LA
LA
LA
LA
LA
LA
LA
LA
LA
LA
LA
LA
LA
LA
LA
LA
LA
LA
LA
MCCB29
E3
5/200A
(SL-110A)
A
(5A)
(FCF2)
V
300V
(SL-110A)
A
5/200A
(SL-110A)
(BN-1W)
AS
CT×2
150/5A
15VA
(CW-15L)
(BN-1A)
ELCB31
ELCB32
ELCB33
ELCB34
ELCB35
ELCB36
ELCB37
ELCB41
ELCB42
ELCB43
ELCB44
ELCB45
ELCB46
ELCB47
ELCB48
ELCB49
30mA
0.1S
30mA
0.1S
30mA
0.1S
30mA
0.1S
30mA
0.1S
30mA
0.1S
30mA
0.1S
30mA
0.1S
30mA
0.1S
30mA
0.1S
30mA
0.1S
30mA
0.1S
30mA
0.1S
30mA
0.1S
30mA
0.1S
30mA
0.1S
52
-28
(H35) 29
UN
ELCB
262
30mA
0.1S
LA
AS
(BHN-A)
VS
F×2
300V
(SL-110A)
(BHN-V)
CT×2
200/5A
15VA
(CW-15L)
MCCB26
3P(中相抜き)
60A
(S-60SB)
ELCB
261
ELCB5
(5A)
(FCF2)
5/200A
(SL-110A)
(BHN-A)
30mA
0.1S
VS
F×2
V
AS
ELCB17
100mA
0.1S
T5
220V
/110V
15kVA
(HTY-15)
E3
(BHN-V)
CT×2
200/5A
15VA
(CW-15L)
5/200A
(SL-110A)
A
(BHN-A)
ELCB7
ELCB5
MCCB5
3P
/25A
S-225SB
30mA
0.1S
30mA
0.1S
300V
(SL-110A)
V
(5A)
(FCF2)
300V
(SL-110A)
V
(5A)
(FCF2)
T
1P
100/100V
7.5kVA
(SCT-S7.5-11)
VS
F×2
VS
F×2
電 灯 盤
MCCB04
3P
225/150A
(S-225SB)
30mA
0.1S
LA
LA
LA
LA
LA
LA
LA
LA
LA
LA
LA
デハイドレータ
たわみ・漏水計
電源監視盤
開度計電源
ITV制御電源
プリンタ
210/
テレメータ装置用
210/
ダム諸量装置用分電盤
105V
防災無線一斉通報装置
105V
気象観測装置
105V
回転灯・表示盤
210/
ダム諸量装置
105V
堤体内100V回路
下流水銀灯
210V
堤頂100V回路
堤頂水銀灯B
210V
構内自動電話交換機
堤頂水銀灯A
210V
予備発電機室
監査廊照明(下段)
210V
所内照明
監査廊照明(上段)
210V
盤内保守電源
ITV照明装置
210V
屋外灯光器
警報サイレン
210V
管理事務所/
ボート巻上機室照明
予 備
CVCF
多重無線用
直流電源装置
予 備
予 備
210/
EX50
EX50
50/20A
3P
(中相
抜き)
EX50
50/20A
3P
(中相
抜き)
EX50
50/20A
3P
(中相
抜き)
EX50
50/20A
3P
(中相
抜き)
EX50
50/20A
3P
(中相
抜き)
EX50
50/50A
3P
(中相
抜き)
EX50
50/50A
3P
(中相
抜き)
EX50
50/30A
3P
(中相
抜き)
50/30A
3P
(中相
抜き)
EX50
EX50
50/50A
3P
EX50
50/50A
3P
EX50
50/50A
3P
(中相
抜き)
EX50
50/50A
3P
(中相
抜き)
EX100
EX50
50/50A
3P
(中相
抜き)
3P
(中相
抜き)
3P
2P
3P
(中相
抜き)
3P
(中相
抜き)
3P
(中相
抜き)
3P
(中相
抜き)
3P
(中相
抜き)
3P
(中相
抜き)
3P
(中相
抜き)
3P
(中相
抜き)
3P
EX50B
3P
EX50B
EX50B
EX50B
EX50B
EX50B
直流電源装置
予備発電機
EX60
EX100
3P
3P
3P
2P
2P
3P
予 備
7.5kW
3P
クレストゲート2号
EX50B
EX50B
EX100
EX50B
EX60
EX60
クレストゲート1号
3.7kW
3P
3.7kW
3P
予備ゲート
ゲート
ジェットフロー
3.7kW
3P
3P
バルブ
ホロージェット
7.5kW
3P
エレベーター
3P
表面取水ゲート
1.5kW×1
3P
2.2kW
3P
5.5kW
繋船室動力
警報サイレン
S-100EB
3P
25kVA
管理事務所
EX50
UN
50/50A
49
UN
100/100A
48
UN
S-50SB
47
UN
50/15A
46
UN
EX50
45
UN
50/30A
44
UN
EX50
43
UN
50/30A
42
UN
EX50
41
UNW
50/30A
37
UNW
EX50
35
UN
50/50A
35
WN
EX50
34
UN
50/30A
33
WN
EX50
32
UNW
50/30A
31
UVW
EX50
28
UVW
50/50A
27
UVW
EX50
26B
UW
50/30A
26A
UW
50/30A
25
UW
50/30A
24
UW
100/100A
23
WN
50/50A
22
UNW
50/50A
21
UVW
50/50A
17
UVW
50/30A
16
UVW
50/50A
15
UVW
60/60A
14
VW
50/60A
13
UV
50/30A
12
UVW
50/50A
11
UVW
100/100A
10
UVW
EX60B
9
UVW
60/60A
8
UVW
EX100
7
UVW
7.5kW
6
UVW
100/100A
5
UVW
2.2kW×5
4
UVW
50/50A
3
UVW
60/60A
2
UVW
100/100A
1
工 事 年 度
平成 年 第 号 工区
工 事 名
平成25年度 瑞梅寺ダム管理用制御処理設備等改良設計業務委託
路 線
名
河 川
市
工 事 箇 所
105V
105V
105V
105V
105V
糸島
事 務 所 名
郡
地区
橋
大字
地内
町
瑞梅寺
村
瑞梅寺ダム
管理用電気設備単線結線図(2)
図 面 名
縮 尺
210V
線
筋
図面番号
NON
16
福岡県福岡県土整備事務所 瑞梅寺ダム管理出張所
認
当 初
実
当 初
可
第 回変更
施
第 回変更
査 定